Новости Статьи Российское ПО VMware Veeam StarWind vStack Microsoft Citrix Symantec События Релизы Видео Контакты Авторы RSS
Виртуализация и виртуальные машины

Все самое нужное о виртуализации и облаках

Более 6510 заметок о VMware, AWS, Azure, Veeam, Kubernetes и других

VM Guru / News / Автономное самовосстановление приватных облаков Azure VMware Solution

Автономное самовосстановление приватных облаков Azure VMware Solution

02/04/2026

Поддержите VM Guru!

USDT / TRC20, адрес: TCDP7d9hBM4dhU2mBt5oX2x5REPtq9QdU1




Пост:

Azure VMware Solution управляет глобальным парком производственных приватных облаков, каждое из которых работает в полноценной управляющей плоскости (control plane) VMware NSX и vCenter Server. Когда, например, кластер VMware NSX Manager теряет кворум, NSX может генерировать множество связанных алармов, однако наблюдаемое воздействие выглядит как одновременный каскадный сбой: обновления плоскости управления и конфигурации прекращаются, работоспособность кластера может деградировать, а некоторые симптомы Edge-узлов или транспортных узлов могут проявляться следом — при этом существующая динамическая маршрутизация Tier-0, как правило, остаётся работоспособной. Иными словами, несколько симптомов могут иметь один общий корневой сбой, который необходимо верифицировать с учётом состояния кластера, работоспособности сервисов, хранилища, состояния Compute Manager и связности транспортных узлов. Без модели, кодирующей направленные зависимости между этими уровнями, набор тревог структурно неотличим от множества независимых одновременных сбоев.

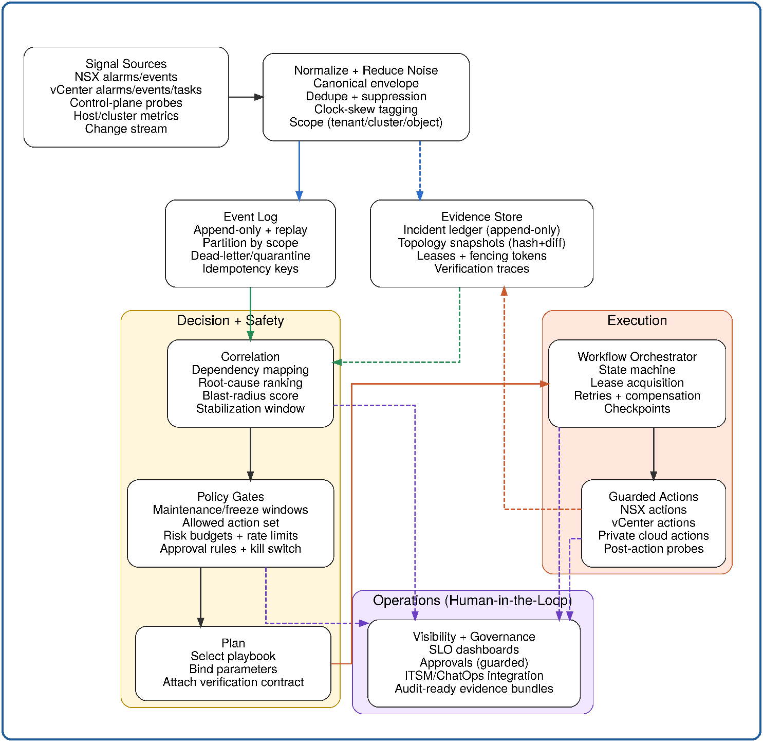
Оператор, обрабатывающий каждую тревогу независимо, продлевает инцидент, повторно проходя один и тот же путь распространения сбоя с каждым действием. В условиях производственных масштабов распространение сбоев NSX стабильно опережает ручную сортировку инцидентов. Система автономного самовосстановления приватного облака Azure VMware Solution — это архитектура управления с замкнутым контуром, созданная для устранения именно этого класса сбоев. Система коррелирует сигналы плоскости управления причинно-следственным образом с использованием динамического графа зависимостей в реальном времени, применяет полный стек политик-шлюзов перед любым автоматическим действием, захватывает ограниченное взаимное исключение перед началом выполнения и независимо верифицирует восстановление прежде, чем закрыть инцидент. В данной статье описываются архитектура системы и принятые проектные решения.

Архитектурные компоненты

Azure VMware Solution — это VMware-валидированный сервис Azure первой стороны от Microsoft, предоставляющий приватные облака с кластерами VMware vSphere на базе выделенной bare-metal инфраструктуры Azure. Это позволяет заказчикам использовать существующие инвестиции в навыки и инструменты VMware, сосредоточившись на разработке и запуске своих VMware-нагрузок в Azure.

Каждый архитектурный компонент Azure VMware Solution выполняет следующие функции:

  • Azure Subscription — управление доступом, бюджетом и квотами для Azure VMware Solution.
  • Azure Region — физические местоположения по всему миру, объединяющие центры обработки данных в зоны доступности (AZ), а зоны доступности — в регионы.
  • Azure Resource Group — контейнер для группировки сервисов и ресурсов Azure в логические группы.
  • Azure VMware Solution Private Cloud — использует программное обеспечение VMware, включая vCenter Server, программно-определяемые сети NSX, программно-определяемое хранилище vSAN и bare-metal хосты ESXi Azure для предоставления вычислительных ресурсов, сетевых ресурсов и хранилища. Поддерживаются также Azure NetApp Files, Azure Elastic SAN и Pure Cloud Block Store.
  • Azure VMware Solution Resource Cluster — масштабирует приватное облако за счёт дополнительных bare-metal хостов ESXi и программного обеспечения vSAN.
  • VMware HCX — обеспечивает мобильность, миграцию и расширение сети.
  • VMware Site Recovery — обеспечивает автоматизацию аварийного восстановления и репликацию хранилища через vSphere Replication. Также поддерживаются сторонние решения DR — Zerto DR и JetStream DR.
  • Dedicated Microsoft Enterprise Edge (D-MSEE) — маршрутизатор, обеспечивающий связность между Azure и приватным облаком Azure VMware Solution.
  • Azure Virtual Network (VNet) — частная сеть для соединения сервисов и ресурсов Azure.
  • Azure Route Server — позволяет сетевым устройствам обмениваться динамической информацией о маршрутизации с сетями Azure.
  • Azure Virtual Network Gateway — кросс-облачный шлюз для подключения через IPSec VPN, ExpressRoute и VNet-to-VNet.
  • Azure ExpressRoute — высокоскоростные приватные подключения между центрами обработки данных Azure и локальной или колокационной инфраструктурой.
  • Azure Virtual WAN (vWAN) — объединяет функции сетевого взаимодействия, безопасности и маршрутизации в единую глобальную сеть.

Что обеспечивает автономное самовосстановление

Система автономного самовосстановления вводит пять гарантированных на системном уровне свойств корректности, ни одно из которых ранее не существовало как системно-принудительное поведение в пути реагирования на инциденты плоскости управления Azure VMware Solution:

Возможность Что делает Autonomous Self-Heal Предыдущее состояние
Ограниченное, верифицируемое время восстановления Измеряет время от первого скоррелированного сигнала до верифицированного стабильного восстановления. Инциденты закрывались по завершении действия, а не восстановления.
Целостность сигнала при поступлении Нормализует события, дедуплицирует источники и подавляет флаппинг перед корреляцией. Конвейера нормализации не существовало. Инженеры получали необработанный поток тревог.
Выполнение с политикой-шлюзом Атомарно проверяет окна заморозки, бюджеты риска, радиус проблемы, ограничения скорости и согласования перед выполнением. Единого атомарного стека шлюзов для ограничений и согласований не существовало.
Доказательная база инцидента с возможностью только дополнения Сохраняет сигналы, топологию, решения, трассировку workflow и верификацию в структурированной записи. Доказательства находились в отдельных журналах и с трудом воспроизводились.
Прогрессивная модель доверия Поддерживает режим только-уведомления, чтобы операторы могли проверить обнаружения и предлагаемые действия перед включением. Автоматизация была бинарной — не было механизма наблюдения за поведением системы до предоставления полномочий на выполнение.

Принципы проектирования

Автономное самовосстановление вводит семь проектных элементов в операции плоскости управления приватным облаком Azure VMware Solution:

  • Разделение трёх плоскостей (обнаружение, принятие решений, выполнение) с изоляцией поверхностей сбоя по всему управляющему контуру.
  • Динамический граф зависимостей реального времени, непрерывно обновляемый из потоков событий VMware NSX и vCenter Server, заменяющий статические наборы правил, которые расходятся с реальной топологией.
  • Трёхвходная модель причинно-следственной корреляции (сила доказательств, временной порядок, направленность зависимости), отличающая причинно-следственные цепочки от совпадающих событий.
  • Вычисление радиуса проблемы перед выполнением - входной параметр шлюза, обеспечивающий пропорциональное применение политик до совершения любого действия.
  • Модель фазовых границ (стабилизация, выполнение, верификация), преобразующая событийные осцилляции в демпфированную петлю обратной связи с гистерезисом.
  • Структура контракта выполнения (триггер, объявление шлюза, спецификация шагов, контракт верификации), принудительно обеспечивающая допустимость области действия и актуальность топологии как системных ограничений.
  • Единый журнал с возможностью только дополнения, формирующий идентичные записи для автоматизированных и управляемых людьми путей разрешения инцидентов — для целей управления и воспроизведения после инцидента.

Для сбоев в охватываемой области результат — это ограниченное, воспроизводимое время восстановления в любое время суток без участия оператора. Для сбоев в охватываемой области, где автоматическое устранение не может быть санкционировано, результат — детерминированный пакет доказательств, заменяющий воспоминания инженера структурированной, воспроизводимой передачей дел.

Архитектура: обнаружение, принятие решений и выполнение

Автономное самовосстановление разделяет обнаружение, принятие решений и выполнение на отдельные плоскости с единственными, тестируемыми контрактами между ними. Объединение этих функций — более простой подход — разделяет поверхность сбоя между всеми тремя: ошибка в движке выполнения может повредить доказательства, от которых зависит модель корреляции; всплеск объёма тревог может лишить ресурсов оценщика шлюзов; неправильно настроенный шлюз может заблокировать нормализацию сигналов. Разделение устраняет эти режимы взаимозаражения сбоев.

Плоскость обнаружения преобразует необработанные потоки тревог VMware NSX и vCenter Server в стабильные, дискретные кандидаты на инцидент. Конвейер нормализует форматы событий из разных источников, сворачивает избыточные сигналы и применяет окно задержки для фильтрации переходных изменений состояния. Кандидаты, пересекающие границу плоскости, — это подтверждённые, стабильные единицы, единственная форма, которую модель корреляции способна корректно обработать.

Плоскость принятия решений выполняет причинно-следственную корреляцию по динамическому графу зависимостей приватного облака перед оценкой шлюза, формируя ранжированную гипотезу первопричины с оценками уверенности и вычисленной оценкой радиуса проблемы. Плоскость выдаёт ровно один из двух результатов: санкционированное шлюзом разрешение на выполнение или эскалацию с полным пакетом доказательств.

Плоскость выполнения получает токен, ограниченный минимально жизнеспособной областью сбоя, запускает версионированный идемпотентный контрольно-точечный плейбук и закрывает инцидент только после того, как независимая верификация постусловий подтверждает стабильное восстановление в течение окна стабильности. Каждый переход состояния дополняет журнал инцидента.

Журнал инцидентов

Автономное самовосстановление формирует структурированный журнал с возможностью только дополнения для каждого инцидента вне зависимости от пути разрешения. Последовательно фиксируются пять категорий: необработанные и нормализованные сигналы с результатами подавления; снимок топологии на момент обнаружения; полная запись решений, включая результаты корреляции, ранжирование первопричин, оценку радиуса проблемы и трассировку оценки шлюза; трассировка workflow с метаданными шагов и идентификаторами аренды; и результат верификации с результатами постусловий и диспозицией окна стабильности.

Автоматизированные и управляемые людьми пути формируют одинаковую структуру записи — это требование управляемости, а не предпочтение проектирования. Воспроизведение детерминировано: по одному и тому же журналу два рецензента реконструируют одинаковую временную шкалу инцидента.

Итог

Автономное самовосстановление обрабатывает определённое подмножество сбоев плоскости управления NSX и vCenter в приватном облаке Azure VMware Solution. Система не обрабатывает сбои плоскости данных, сбои хранилища, сбои гипервизора, аппаратные сбои или сбои плоскости управления вне смоделированного графа зависимостей. Она не запускает произвольные скрипты, не обходит управление доступом на основе ролей и не переопределяет границы изоляции тенантов. Ограниченная область является источником надёжности системы — система, пытающаяся устранять всё подряд, несёт режимы сбоя, пропорциональные её охвату.

Когда автономное самовосстановление не может предпринять действий, формируемый им пакет доказательств обеспечивает полную структурированную передачу для ответа оператора.

Дополнительная информация об Azure VMware Solution доступна на: продуктовой странице Azure VMware Solution, в документации Azure VMware Solution, а также в учебном гайде Run VMware Workloads on Azure VMware Solution.

Интересное:





Зал Славы Рекламодателя
Ближайшие события в области виртуализации:

Быстрый переход:
VMware Kubernetes VMachines Enterprise Offtopic Broadcom Veeam Microsoft Cloud StarWind NAKIVO vStack Gartner Vinchin Nakivo IT-Grad Teradici VeeamON VMworld PowerCLI Citrix VSAN GDPR 5nine Hardware Nutanix vSphere RVTools Security Code Cisco vGate SDRS Parallels IaaS HP VMFS VM Guru Oracle Red Hat Azure KVM VeeamOn 1cloud DevOps Docker Storage NVIDIA Partnership Dell Virtual SAN Virtualization VMTurbo vRealize VirtualBox Symantec Softline EMC Login VSI Xen Amazon NetApp VDI Linux Hyper-V IBM Google VSI Security Windows vCenter Webinar View VKernel Events Windows 7 Caravan Apple TPS Hyper9 Nicira Blogs IDC Sun VMC Xtravirt Novell IntelVT Сравнение VirtualIron XenServer CitrixXen ESXi ESX ThinApp Books P2V VKS VCF Avi esxtop Memory VMConAWS vSAN Private AI VMmark Operations Certification NVMe AI vDefend VCDX Explore Tanzu Workstation Update Russian Ports HCX Live Recovery CloudHealth NSX Labs Backup Chargeback Aria VCP Intel Community Ransomware Stretched Network VMUG VCPP Data Protection ONE V2V DSM DPU Omnissa EUC Skyline Host Client GenAI Horizon SASE Workspace ONE Networking Tools Performance Lifecycle AWS API USB SDDC Fusion Whitepaper SD-WAN Mobile SRM ARM HCI Converter Photon OS VEBA App Volumes Workspace Imager SplinterDB DRS SAN vMotion Open Source iSCSI Partners HA Monterey RDMA vForum Learning vRNI UAG Support Log Insight AMD vCSA NSX-T Graphics HCIBench SureBackup Docs Carbon Black vCloud Обучение Web Client vExpert OpenStack UEM CPU PKS vROPs Stencils Bug VTL Forum Video Update Manager VVols DR Cache Storage DRS Visio Manager Virtual Appliance PowerShell LSFS Client Availability Datacenter Agent Book Photon Cloud Computing SSD Comparison Blast Encryption Nested XenDesktop VSA vNetwork SSO VMDK Appliance VUM HoL Automation Replication Desktop Fault Tolerance Vanguard SaaS Connector Event Free SQL Sponsorship Finance FT Containers XenApp Snapshots vGPU Auto Deploy SMB RDM Mirage XenClient MP iOS SC VMM VDP PCoIP RHEV vMA Award Licensing Logs Server Demo vCHS Calculator Бесплатно Beta Exchange MAP DaaS Hybrid Monitoring VPLEX UCS GPU SDK Poster VSPP Receiver VDI-in-a-Box Deduplication Reporter vShield ACE Go nworks iPad XCP Data Recovery Documentation Sizing Pricing VMotion Snapshot FlexPod VMsafe Enteprise Monitor vStorage Essentials Live Migration SCVMM TCO Studio AMD-V Capacity KB VirtualCenter NFS ThinPrint Troubleshooting Tiering Upgrade VCAP Orchestrator ML Director SIOC Bugs ESA Android Python Hub Guardrails CLI Driver Foundation HPC Optimization SVMotion Diagram Plugin Helpdesk VIC VDS Migration Air DPM Flex Mac SSH VAAI Heartbeat MSCS Composer
Полезные постеры:

Постер VMware vSphere PowerCLI 10

Постер VMware Cloud Foundation 4 Architecture

Постер VMware vCloud Networking

Постер VMware Cloud on AWS Logical Design Poster for Workload Mobility

Постер Azure VMware Solution Logical Design

Постер Google Cloud VMware Engine Logical Design

Постер Multi-Cloud Application Mobility

Постер VMware NSX (референсный):

Постер VMware vCloud SDK:

Постер VMware vCloud Suite:

Управление памятью в VMware vSphere 5:

Как работает кластер VMware High Availability:

Постер VMware vSphere 5.5 ESXTOP (обзорный):

 

Популярные статьи:
Как установить VMware ESXi. Инструкция по установке сервера ESXi 4 из состава vSphere.

Типы виртуальных дисков vmdk виртуальных машин на VMware vSphere / ESX 4.

Включение поддержки технологии Intel VT на ноутбуках Sony VAIO, Toshiba, Lenovo и других.

Как работают виртуальные сети VLAN на хостах VMware ESX / ESXi.

Как настроить запуск виртуальных машин VMware Workstation и Server при старте Windows

Сравнение Oracle VirtualBox и VMware Workstation.

Работа с дисками виртуальных машин VMware.

Диски RDM (Raw Device Mapping) для виртуальных машин VMware vSphere и серверов ESX.

Где скачать последнюю версию VMware Tools для виртуальных машин на VMware ESXi.

Как перенести виртуальную машину VirtualBox в VMware Workstation и обратно

Что такое и как работает виртуальная машина Windows XP Mode в Windows 7.

Подключение локальных SATA-дисков сервера VMware ESXi в качестве хранилищ RDM для виртуальных машин.

Как поднять программный iSCSI Target на Windows 2003 Server для ESX

Инфраструктура виртуальных десктопов VMware View 3 (VDI)

Как использовать возможности VMware vSphere Management Assistant (vMA).

Интервью:

Alessandro Perilli
virtualization.info
Основатель

Ратмир Тимашев
Veeam Software
Президент


Полезные ресурсы:

Последние 100 утилит VMware Labs

Новые возможности VMware vSphere 8.0 Update 1

Новые возможности VMware vSAN 8.0 Update 1

Новые документы от VMware

Новые технологии и продукты на VMware Explore 2022

Анонсы VMware весной 2021 года

Новые технологии и продукты на VMware VMworld 2021

Новые технологии и продукты на VMware VMworld 2020

Новые технологии и продукты на VMware VMworld Europe 2019

Новые технологии и продукты на VMware VMworld US 2019

Новые технологии и продукты на VMware VMworld 2019

Новые технологии и продукты на VMware VMworld 2018

Новые технологии и продукты на VMware VMworld 2017



Copyright VM Guru 2006 - 2026, Александр Самойленко. Правила перепечатки материалов.
vExpert Badge